Bosch
Koel-vries combinaties
KGN39LR31R
Bosch KGN39LR31R Handleiding
Hier is de Bosch KGN39LR31R (Koel-vries combinaties) gebruikershandleiding. 6 pagina's in taal - met een gewicht van 1.3 Mb. Als u geen antwoorden op uw probleem kunt vinden Vraag het onze community.
Pagina 1/6

Installaon Manual
Type:
:
:
::LED Power Supply
(
(
(
((Families
:
:
:
::AP, CEN, CLG, ELG, ELN, GSC, HBG, HLG, HLN, HLP, HSG, HVG, LCM, LP, LPF, PLC, NPF, OWA, PCD,
PLC, PLD, PLM, PLN, PLP, PWM, ULP)
)
)
))
Introducon
The LED power supply is a dedicated LED driving device that delivers a constant current/voltage or generates an
adjustable current controlled by an external dimmer to LEDs. Depending on its types or design concept, some of
them not only have PFC capability but also can be located in a harsh environment such as dusty, humid places.
Mean Well’s LED power supplies include metal case, plasc case, and PCB types.
Installaon
( )1 Before commencing any installaon or maintenance work, please disconnect the power supply from the ulity.
Ensure that it cannot be re-connected inadvertently!
( )2 Keep proper venlaon around the unit and do not stack any object on it. Also a 10-15 cm clearance must be
kept when the adjacent device is a heat source.
( )3 Mounng orientaons other than standard orientaon or operate under high ambient temperature may
increase the internal component temperature and will require a de-rang in output current. Please refer to
the specicaon sheet to receive the opmum mounng posion and informaon about the -rang curve. de
( )4 Current rang of an approved primary /secondary cable should be greater than or equal to that of the unit.
Please refer to its specicaon.
( )5 For LED power supplies with waterproof connectors, verify that the linkage between the unit and the lighng
xture is ght so that water cannot intrude into the system.
( )6 For dimmable LED power supplies, make sure that your dimming controller is capable of driving
these units. For ELN series, either “D” or “P” type, require 40mA each unit; for those with “3 in 1” dimming
funcon, e.g. HLG and LPF series, require 0.15mA each unit.
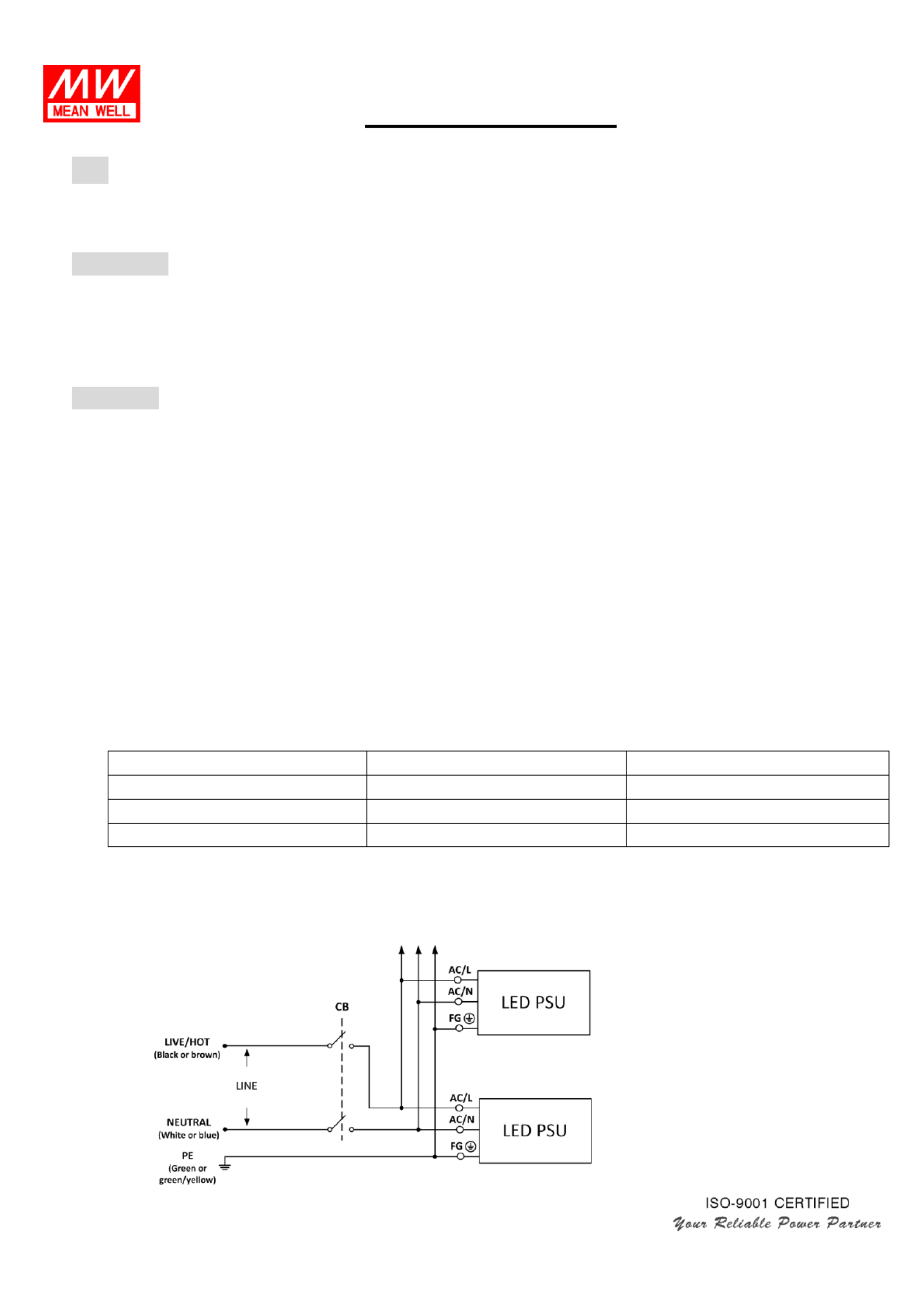
( )7 Wiring: The wire color will vary by country, please refer to the table below.
North America
European Harmonized
Live and ACL
Black
Brown
Neutral and ACN
white
Blue
PE and FG (Class I only)
Green
Green/yellow
( )a Connect the FG wire (green or green/yellow) of the LED power supply to (green or green/yellow), this PE
step can be skipped when the unit is marked class II, ungrounded.
( )b Connect the ACL wire (black or brown) of the LED power supply to Live (black or brown).
( )c Connect the ACN wire (white or blue) of the LED power supply to Neutral (white or blue).
Probleemoplossing Bosch KGN39LR31R
Als je de handleiding al zorgvuldig hebt gelezen maar geen oplossing voor je probleem hebt gevonden, vraag dan andere gebruikers om hulp
Specificaties
| Merk: | Bosch |
| Categorie: | Koel-vries combinaties |
| Model: | KGN39LR31R |